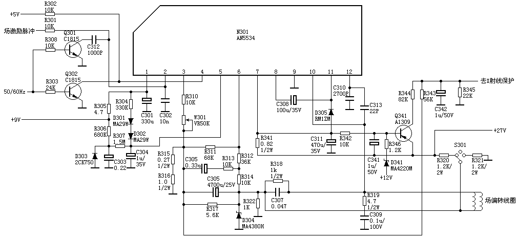
AN5534场扫描功放典型应用电路图

该电路摘自长虹N2918型彩电
1脚:9V——9V电源输入
2脚:1.2V——场触发脉冲输入
3脚:3.2V——场交流负反馈输入(场幅)
4脚:4V——50/60Hz切换输入,50Hz=H,60Hz=L
5脚:5.4V——场锯齿波形成
6脚:5.0V——场交流负反馈输入(场线性)
7脚:27V——电源
8脚:1.3V——场逆程脉冲输出
9脚:0V——地
10脚:14V——场扫描输出
11脚:27V——泵电源输入
12脚:1.2V——防自激电容
上一篇:AN5521场扫描功放典型应用电路图[ 09-03 ]
下一篇:LA7833场扫描功放典型应用电路图[ 09-03 ]
发表评论:





