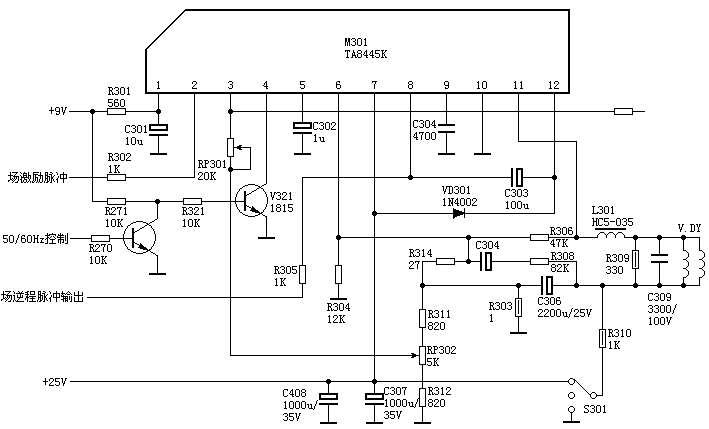
TA8445K场扫描功放典型应用电路图

该电路摘自西湖CM2528。
1脚:9V——电源1
2脚:0.2V——场触发脉冲输入端
3脚:1.3V——场幅控制
4脚:L/HV——50/60Hz转换(50Hz=L;60Hz=H)
5脚:3V——外接锯齿波形成电容
6脚:3.2V——负反馈
7脚:25V——电源2
8脚:1.2V——泵电源提升端
9脚:0.8V——滤波器电容
10脚:0V——地
11脚:13V——场输出
12脚:24.6V——电源3
上一篇:TA8427场扫描功放典型应用电路图[ 09-03 ]
下一篇:TDA3654场扫描功放典型应用电路图[ 09-03 ]
发表评论:





