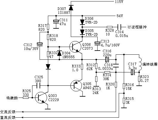
OTL分立场扫描功放典型应用电路图

该OTL分立元件组成的场输出电路,在各种品牌机上有着广泛的应用(一般用在25或25寸以下机器中),尽管电路位号不尽相同,但电路程式是完全相同的,在维修时可作参考。
上一篇:LA7841场扫描功放典型应用电路图[ 09-03 ]
下一篇:TA8403场扫描功放典型应用电路图[ 09-03 ]
发表评论:

该OTL分立元件组成的场输出电路,在各种品牌机上有着广泛的应用(一般用在25或25寸以下机器中),尽管电路位号不尽相同,但电路程式是完全相同的,在维修时可作参考。