东芝2500XH组成的枕形校正典型应用电路图

和东芝2500XH枕校电路相同的还有:东芝2506XH、2800XH、2806XH等。
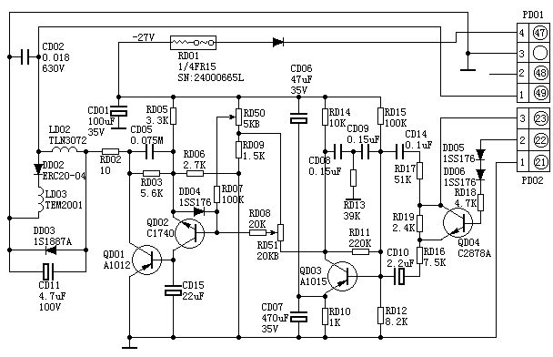
场锯齿波电压经PD02的(3)脚、RD17、CD14、RD16、RD19、CD10送到QD03的B极。QD04为50Hz/60Hz切换电子开关,在50Hz时,QD04截止,而在60Hz时,QD04导通,RD19被短路,送到QD03B极的锯齿波幅度增大。
QD03为场抛物波电压形成管,在C极输出下凹的抛物波电压,经RD51幅度调节后加到QD02的B极,QD02、QD01为抛物波放大管,RD50为行幅调节电位器。QD01的C极输出9V(峰-峰值)的下凹抛物波电压,经RD02、LD02、PD01的(1)脚加到行偏转电路,对行偏转电流进行调制,从而校正了枕形失真。
上一篇:TDA8145组成的枕形校正典型应用电路图[ 09-03 ]
下一篇:日立CMT2988组成的枕形校正典型应用电路图[ 09-03 ]
发表评论:





