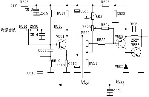
彩电分立元件组成的枕形校正典型应用电路图1

场锯齿波信号由R514送入V551的基极,经R516、C514积分,C510、R519、C509、V551的E-B极微分,形成抛物波信号,再经V552放大后从集电极输出,直接送到V553的基极,从V553集电极输出的抛物波信号经R529、L403加在V402的负端,经V401调制行偏转线圈上的电流,东/西枕形失真得到校正。
加在R520上的是抛物波信号,调节R520可调节抛物波信号的幅度,也就调节了枕校量。加在R523上的是直流电压,调节R523可调节行幅
上一篇:日立CMT2988组成的枕形校正典型应用电路图[ 09-03 ]
下一篇:彩电分立元件组成的枕形校正典型应用电路图2[ 09-03 ]
发表评论:





