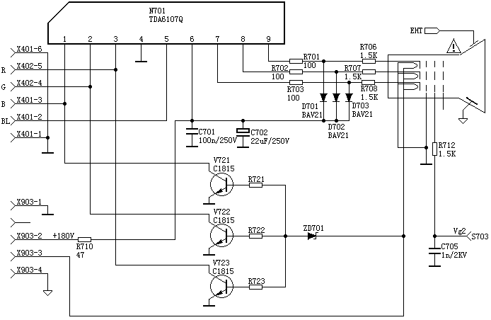
TDA6107组成的彩电视放典型应用电路图

TDA6107内藏三路独立的视频放大电路,具有暗电流检测功能,既可输入R、G、B三基色信号,也可输入R-Y、B-Y、G-Y、Y三基色色差信号,图示为输入R、G、B三基色信号时的应用图。
1脚:2.3V——R(或R-Y)信号输入
2脚:2.3V——G(或G-Y)信号输入
3脚:2.3V——B(或B-Y)信号输入
4脚:0V——地
5脚:6.7V——交流接地(或Y信号输入)
6脚:195V——电源
7脚:140V——B信号输出
8脚:140V——G信号输出
9脚:140V——R信号输出
上一篇:TDA6103组成的彩电视放典型应用电路图[ 09-03 ]
下一篇:彩电视放分立元件典型应用电路图1[ 09-03 ]
发表评论:





