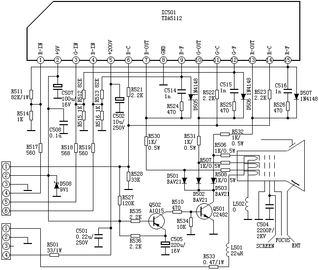
TDA5112组成的彩电视放典型应用电路图

TDA5112引脚功能及参考电压:
1脚:2.5V——红基色信号输入
2脚:9.0V——低压供电
3脚:2.5V——绿基色信号输入
4脚:2.5V——蓝基色信号输入
5脚:220V——高压供电
6脚:5.6V——总线控制调整(暗平衡)
7脚:161V——蓝基色驱动
8脚:0V——地
9脚:161V——蓝基色反馈输出
10脚:161V——绿基色驱动
11脚:5.6V——总线控制调整(暗平衡)
12脚:161V——绿基色反馈输出
13脚:160V——红基色驱动
14脚:5.6V——总线控制调整(暗平衡)
15脚:160V——红基色反馈输出
上一篇:没有了!
下一篇:TDA6101组成的彩电视放典型应用电路图[ 09-03 ]
发表评论:





