长虹CH-10电源电路原理介绍
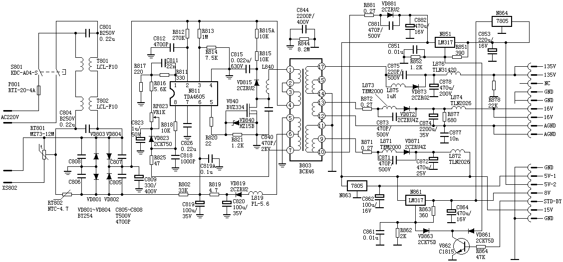
振荡过程:
220V交流电压经R802限流降压、C819滤波后,加到N811的(6)脚,作为启动电压。当N811的(6)脚电压达到10.3V以上时,电路开始振荡,振荡脉冲从N811的(5)脚输出,经R820加到开关管V840的栅极,使V840工作在开关状态,在开关变压器T803的(4)、(1)绕组产生感应电压,经T803的互感,在(6)、(5)绕组、(7)、(5)绕组产生感应电压。T803(6)脚产生的感应电压经VD819整流、C820滤波、R819限流后输出12V电压加到N811的(6)脚,向N811提供稳定的供电电压,同时N811的(6)脚内部有过压检测电路,当N811的(6)脚电压大于18V时,过压保护电路动作,(5)脚停止输出激励脉冲。T803的(7)脚输出的感应电压,经R825、R811加到N811的(8)脚,N811的(8)脚内接过零检测电路,如果N811的(8)脚检测不到脉冲输入,或输入的脉冲幅度太小,N811的(5)脚将无激励脉冲输出。开关电源停止工作。
稳压及保护:
N811的(1)脚为误差放大取样电流输入端,R811、R817、R816、RP823、VD823、R825、C823和开关变压器T803的(5)、(7)绕组构成稳压控制电路,当电源电压发生变化时,N811的(1)脚电压也发生变化,通过内部调节,使输出电压稳定。
N811的(2)脚经R812与300V电压相连,当电网电压过高时,N811的(2)脚电压也升高,当该脚电压大于3V时,内部过压保护电路动作,(5)脚无激励脉冲输出。
N811的(3)脚为欠压保护输入端,当该脚电压低于1.8V时,内部欠压保护电路动作,(5)脚无激励脉冲输出。
另外。TDA4605还有驱动功率检测电路、软启动电路等等。






