彩电A3电源电路图说明
A3机芯电源最早出现在采用三洋公司的LA7680机芯上,故而得名,因其电路简洁、效率高、易扩展、易维修,现在已被各厂家广泛使用。
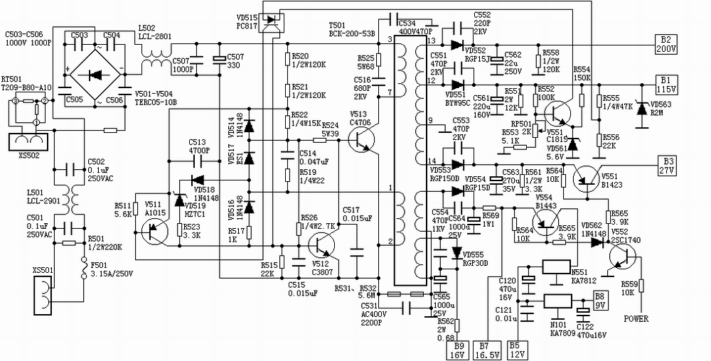
R520、R521、R522为起动电阻,R519、C514、R524、V513、T501的(1)、(2)绕组组成正反馈回路,C514为振荡电容。
V553及周边元件、VD515、V511、V512组成稳压控制电路。R552为取样电阻,VD561为V553的发射极提供基准电压,当电源输出电压过高时,V553、VD515、V511、V512均导通程度增加,使开关管V513的基极被分流,输出电压随之下降;反之,若电源输出电压降低时,V553、VD515、V511、V512均导通程度减少,使开关管V513的基极分流减少,输出电压随之上升。
VD518、VD519、R523组成过压保护电路。另外VD563也为过压保护。
C515的作用:
我们来看如果没有C515会怎样?当某一时刻开关变压器的(1)脚相对(2)脚为正时,一方面(1)脚的电压经R519、C514加到V513的基极,欲使V513饱和,但同时,该电压也经R526加到V512的基极,这样一来,V512饱和导通,而V512饱和导通将迫使V513截止,这就有矛盾了。
再来看加 入C515的情况:同样当某一时刻开关变压器的(1)脚相对(2)脚为正,欲使V513饱和,这时该电压也经R526加到V512的基极,但由于有C515的存在,C515两端的电压不能突变,需经一定时间的延迟,或者说C515有一个充电过程,才会使V512饱和,这样就不会干扰V513的饱和了。显然,C515容量的大小决定了延迟的时间,这样也会影响V513基极脉冲的占空比,同样也会影响输出电压的大小,根据这一点,有人误认为C515是振荡电容,这显然是不对的。





