日立NP8C电源电路原理介绍
采用日立NP8C电源的机型有:日立CTP236、CEP320D、CRP350D、450D、福日HFC-236、450、金星C37-401、C46-1、C563等,该电源在我国早期的彩电中应用及广。
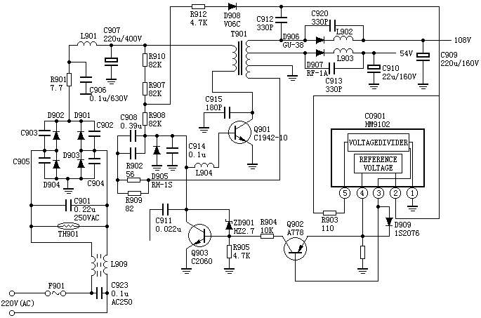
振荡过程
300V直流电压经R911、R907、R908加到开关管Q901的B极,Q901开始导通,T901初级绕组开始有电流流过,同时产生感应电压,其极性是上正下负,这样此级绕组也产生感应电压,极性是下正上负,该电压经R902、R909、C908送到Q901的B极,使Q901进一步导通,强烈的正反馈使Q901迅速饱和。
Q901饱和期间,D906、D907截止,T901储存能量,同时正反馈电压向C908不断充电,随着C908被不断充电,Q901的B极电压不断下降,直到不能维持Q901饱和,Q901便退出饱和状态。
Q901一旦退出饱和状态,T901各绕组的感应电压极性全部翻转,又是一个强烈的正反馈使Q901迅速截止。
Q901截止期间,D906、D907导通,在C909、C910上建立108V和54V直流电压,同时D905导通,C908经R902、R909、T901的反馈绕组构成放电回路,同时,300V电压经R911、R907、R908向C908反向充电,使Q901的B极电压不断回升,直到Q901再次导通,便进入下一个振荡过程。
稳压电路
稳压电路由CP901、Q902、Q903构成。CP901的(4)脚为Q902的E极提供基准电压,输出电压的大小能影响Q902的导通程度,从而影响Q903的导同程度,因而能控制Q901的振荡频率,也就稳定了输出电压的大小。
另外,Q901的振荡频率还受行频的控制,行逆程脉冲右C912引入,由行频来控制Q901的振荡频率,所以能得到稳定的电压输出。






